Sovos

Business to Government Tax and Compliance Products

Sovos creates global applications for business to government reporting, compliance and e-invoicing, with products and processes that are complex, data-heavy, and time-senstitive.

PROJECT DETAILS



The Challenge

As a member of the Sovos UX leadership team, I am responsible not only for UX/UI design and research, but for helping build a new UX team, create and refine new processes, build and document the Sovos Design System, present at Sovos' Global Compliance Summit and more.

The Approach

With the complex needs of more than ten products used across the globe in multiple languages, we've adopted an atomic design approach, building from basic principles to complex templates that can be reused across all of the products. Together with the rest of the UX Team, I work to create UX patterns and designs that are developed and implemented in the Sovos S1 platform, and then easily reused by development teams.

TIR Manager - Corporate

Sovos TIR Manager is a product created for IRS 1099 reporting and compliance. Using this product, customers are able to import their recipient and form data (which can include millions of records), validate the information with the IRS and complex validation rules inside the application, and then print and transmit the 1099 forms, all within a narrow timeframe. The existing application is more than 15 years old and built using Delphi. The new product is built as cloud-based application with modern design and development practices.

Overview
Imports
Records Dashboard

Print Landing Page
Add Record
UX Goals

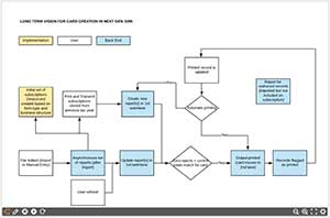
Process Work

Workshops, design sketches, and user flows.

CONTACT ME


Send Me A Message

matt@mattmeeks.design


Call Me

+1 720-217-6029


================================================== -->